Tx=20251229.

Wien-Brücken-Generator für SAQ Tests

Auch dieses Weihnachten hat es wieder nicht geklappt, die SAQ-Aussendung zu hören. Dabei hatte ich den Eindruck, dass nicht alle Kreise im Empfänger korrekt auf Maximum abgeglichen waren. Nun sind die wenigen Minuten SAQ-Sendung zu kurz, um richtig abgleichen zu können, daher hatte ich es in der Vergangenheit mit meinem Funktionsgenerator als Quelle probiert, bis ich festgestellt habe, dass der Generator selbst stark strahlt, sodass ich das Signal nicht weit genug zurückdrehen konnte um ein ausreichend schwaches Siganl zu produzieren. Ausserdem ist es bei Signalen nahe am Rauschen schwierig, ein CW Dauerstichsignal korrekt zu identifizieren (mehr dazu später). Ich wollte daher einen unabhängigen Sinusgenerator aufbauen, mit dem ich auch sehr schwache Signale erzeugen kann.

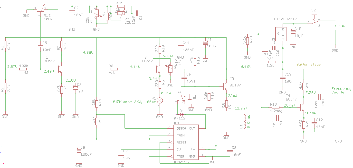
Meine Wahl fiel auf eine Wien-Brückenschaltung  da sie bei diesen tiefen Frequenzen ohne grosse Spulen auskommt und einen reinen Sinus liefern kann (wenig Oberwellen, die später den Empfang stören könnten, da sie zu vielen Empfangsstellen führen würden).  Wie im legendären HP200A dient auch bei mir eine kleine Glühlampe zur Amplitudenstabilisation. Ich habe wieder die Manhattan-Methode zum Aufbau gewählt, obwohl bei so niedrigen Frequenzen sicher auch point-to-point möglich gewesen wäre.

Oben sieht man die Wien-Brücke zur Rückkopplung. Das 100k Poti dient der groben Einstellung der Stärke der Rückkopplung. Für die Frequenzeinstellung braucht es ein Doppelpoti und ich hatte nur ein 22k Doppelpoti verfügbar, sodass ich dieses verwendete. Um den Frequenzbereich etwas einzuengen (damit die Einstellung nicht ganz so fummelig ist) sind 1k Widerstände parallel geschaltet.

Ich wollte keinen OpAmp verwenden, sondern zwei BC547C die aber mit jeweils B=600 viel zu viel Verstärkung liefern (eigentlich sollte eine Verstärkung von 3 reichen), welche durch R5 und die Glühlampe sowie R6 und R12 verringert werden muss.

Der Spannungsteiler R1 und R2 liefert die Basisvorspannung für die Arbeitspunkteinstellung. R3 macht den Eingang etwas hochohmiger; man sieht an den gemessenen Spannungen, dass hier sehr wenig Strom (ca. 1.8A) fließt, da T1 eine sehr hohe Verstärkung aufweist und so R4 zu ca. R4 * B = 1.6MOhm im Basiskreis wird.

Solange die Betriebsspannung stabil ist, wird daher auch die Kollektorspannung von T1 stabil sein und kann daher für die Arbeitspunkteinstellung von T2 verwendet werden. R6 würde normal bei einem Verstärker kapazitiv überbrückt, aber wir haben ja schon viel zu viel Verstärkung, sodass dieser Kondensator hier entfallen kann.

Im Emitterkreis von T2 finden wir die berühmte Glühlampe. Diese glüht im Normalbetrieb nicht. Wenn wir die Frequenz ändern (der Bereich ohne 1k Widerstände reicht von 5kHz bis 138kHz), dann ändert sich auch die zurückgekoppelte Spannung und man braucht mehr Verstärkung für die höheren Frequenzen; die Glühlampe alleine kann das nicht ausgleichen, da muss man mit R12 manuell nachregeln.

Die Schaltung funktioniert erfreulich gut, zeigte aber eine nervige Frequenzdrift im Minutenbereich. Da der Empfangskreis sehr scharf ist (ca. 10 Hz) wirkt sich das dann schon merklich aus. Daher habe ich die Betriebsspannung stabilisiert, da diese einen merklichen Einfluss auf die Frequenz hat und der kleine Akku (9V Block) im Betrieb über Stunden leer wird (ca. 20mA Stromaufnahme).

Ich verwende einen LDO LD1117 und stabilisiere auf 6.66V (bestimmt durch R22 und R23) herunter (auch der LDO braucht ja etwas headroom, um regeln zu können). Damit nimmt die Frequenzdrift ab, aber die Temperaturempfindlichkeit ist immer noch da. S2 ist der Aus-Ein-Schalter.

Ich habe daher die beiden Keramikkondensatoren C1 und C2 (es waren keine NPZ vorhanden und normaler Keramikkondensatoren driften bei Temperaturschwankungen ja sehr stark) durch Styroflexkondensatoren ersetzt. Leider hat das an der Drift kaum etwas geändert. Erst als ich den Bereich des Oszillators durch eine Abdeckung vor Zugluft geschützt habe, war die Drift dann weg.

Um Rückwirkungen vom Ausgang (Antenne) auf den Oszillator zu vermeiden, habe ich eine Pufferstufe eingebaut. T3 treibt die externe Antenne L1 (eine Spule, Rahmenantenne oder ein Schwingkreis). Die Impedanz ist bei 17kHz sehr gering, daher habe ich den Puffer als Emitterfolger ausgeführt, welcher eine geringe Ausgangsimpedanz aufweist. Der Arbeitspunkt von T3 wird mit R15 und R16 eingestellt. R17 dient zur Einstellung der Ausgangsamplitude. Der BD137 ist zur Kühlung isoliert auf der Kupferseite der Platine aufgeschraubt. Ich konnte in der Tat keine Rückwirkung vom Ausgang auf die Frequenz feststellen.



Ein CW Dauerstrichsigal von anderen Aussendungen zu unterscheiden ist oft schwierig, daher wollte ich diesen Sender automatisch tasten. Dies realisierte ich mit einem 555 timer:

C9 bestimmt die Tastfrequenz, wobei die ON-Phase lange genug sein sollte, um Einstellarbeiten durchführen zu können. Hier ist sie doppelt so lange wie die OFF-Phase. Leider ist der 555-Ausgang kein open collector sondern in push-pull-Technik ausgeführt, sodass wir den Ausgang von der Basis von T3 isolieren müssen, wenn der Ausgang HIGH ist. Dies machen wir über die Diode D1, die bei HIGH am Ausgang in Sperrrichtung gepolt sind und mit ca. 6V vorgespannt wird. Wenn der Ausgang LOW ist, gelangt Massepotential über D1 an die Basis von T3 und sperrt diesen, sodass kein Ausgangssignal mehr vorhanden ist. D1 muss dazu eine Germaniumdiode oder eine Shottky Diode mit weniger als 0.6V Durchlassspannung sein, denn der Emitter von T3 liegt gleichspannungsmässig praktisch auf Masse (nur 33mV darüber und das reicht nicht für eine Siliziumdiode wie die 1N4148).

Über einen Wechselschalter S1 mit Mittelstellung kann ausgewählt werden, ob das Signal im Dauerstrich anliegt (Mittelstellung), ganz abgeschaltet ist (Basis direkt mit Masse verbunden) oder getastet wird (andere Schalterstellung).

Um stets die genaue Frequenz zu kennen, verwende ich meinen Frequenzzähler. Dieser braucht etwas mehr Pegel und daher verwende ich eine Buffer stage:

Das Signal wird am Emitter von T2 abgenommen (man könnte auch den Kollektor verwenden). R19 lässt nur einen sehr kleinen Ruhestrom fliessen, aber C11 liefert ein starkes Signal, das T4 in die Sättigung treibt. Somit erhält man am Kollektor von T4 ein Rechtecksignal, das zum Frequenzzähler geleitet wird. Man kann so rückwirkungsfrei die Frequenz zählen, auch wenn der eigentliche Ausgang abgeschaltet ist oder getaktet wird. Ein Ausgang über eine BNC-Buchse wäre hierzu sinnvoll. Die Gleichrichterwirkung der Basis-Emitter-Diode von T4 lädt C11 negativ auf und verringert so die Basisvorspannung weiter, was saubere Rechtecksignale erzeugt. Die Ansteuerung ist sogar so stark, dass man kleine Impulse von dieser Diode kapazitiv over the air einstreuen kann, die als scharfe Nadelimpulse mit der Sendefrequenz erscheinen. Noch ein Grund, besser eine BNC-Buchse statt Kroko-Bandl zu verwenden.

Der Gesamtschaltplan zeigt alle Funktionsblöcke zusammen.

Die Frequenz reicht leicht auch bis zu DCF77 und darüber hinaus. Ich habe gemessen (R8 und R11):
16kHz = 856 Ohm
21kHz = 579 Ohm
81kHz = 11.9 Ohm







Zurück zur Hauptseite