Versuche mit der Röhre 6N2P (= ECC83) Tx=20231208.
Ausgehend von den Versuchen von vor einem Jahr mit der E88CC mache ich nun mit der ECC83 mit 6.3V Heizung, der russischen 6N2P, weiter.
Untersuchungen verschiedener Spulen zeigten, dass die höchsten Güten mit langen, eng am Ferritkern anliegenden Spulen erreicht werden, da sie die höchste Induktivität bei gegebener Drahtlänge haben. Ich verwende daher die langgezogene Spule mit HF-Litze und und 5 Lagen auf einem Ferritstab, 9.9mH. Damit erreiche ich ein Q von ca. 213 -- 218. Dabei ist die mit Masse verbundene Seite aussen, um als Abschirmung zu dienen. Ich baue den Spulenhalter etwas um, um Platz für diese lange Spule zu haben.
Abschirmung mit Kupferpapier
Versuche zeigen leider ganz klar, dass die Abschirmung auch den Empfang sehr stark dämpft, selbst wenn keine komplette Windung vorhanden ist. Wenn das Kupferpapier bloß bis zu den Holzträgern der Ferritantenne genähert wird, bricht der Empfang bereits völlig ein (gemessen mit 1:10 Tastkopf direkt am Schwingkreis). Einzig eine Schirmung der Unterseite des Bodenbrettchens hat keinen Einfluss auf den Empfang, verbessert aber auch am Brumm nichts. Ich habe die bereits aufgeklebte Folie also wieder abgerissen, was leider nicht mehr hübsch aussieht. Oh well... Na ja, so (siehe Bilder oben) konnte es nicht bleiben und ich habe die Oberfläche abgeschliffen, damit es wieder gut aussieht.
Was empfange ich?
Ich messe mit dem Oszi direkt am Schwingkreis, Röhre ist kalt und damit nicht existent. Ich kann mit der 1:10 Probe messen aber auch mit der 1:1 Probe, allerdings wird dabei der Schwingkreis verstimmt, sodass ich nachstimmen muss, aber dann ist die Schwingung wieder voll vorhanden. Die eine Oszi-Probe zeigte einen Wackelkontakt: im Inneren berührte der Mittelleiter leicht eine Massefläche, sodass manchmal das Signal ausfiel. Liess sich durch Wegbiegen leicht beheben.
Zusätzlich bemerkte ich, dass der Brumm erheblich zunimmt, wenn ich meinen Finger auf die Öffnung für den Kompensationstrimmer in der Probe lege (bei 1:10). Diese Stelle ist nicht abgeschirmt. Ich habe daher aus einem Stück Kupferblech dafür eine aufschiebbare Abschirmung gebaut. Nun ist das Brummen deutlich besser, aber immer noch vorhanden.
Ich habe auch meine active probe ausprobiert: damit ist der Brumm deutlich geringer! Allerdings wird auch das Signal kleiner. Beides liegt daran, dass die active probe nach unten in der Grenzfrequenz deutlich beschnitten ist und so den Brumm ausblendet.
Ich habe schon hier deutlichen Brumm, der dann das Signal sehr unruhig aussehen lässt. Der Brumm kommt einmal vom Netztrafo im Röhrennetzteil (NT); dies liess sich abstellen, indem ich das NT weiter weg und räumlich tiefer (auf den Stuhl) gestellt habe. Aber ich habe immer noch zwei Brummeffekte, vor allem im high band (DCF77):
* ich sehe die 50Hz, allerdings nicht als Sinus sondern sehr verzerrt
* ich sehe teilweise sehr starke 100Hz Impulse, wie von hart schaltenden Gleichrichterdioden, die dann den Schwingkreis zum Nachschwingen anregen
![]()

* möglicherweise davon angeregt sehe ich eigentlich über den ganzen Bereich eine schwache Schwingung, deren Frequenz vom Schwingkreis tuning abhängt! Es ist aber kein aktives Bauelement vorhanden, das eine Schwingung verursachen könnte. Alternativ kann diese Schwingung auch vom Rauschen angeregt sein. Nein, es ist eindeutig von diesen harten Schaltflanken! Aber ich habe keine Ahnung, welches Gerät das verursacht.
Die Energiesparlampe konnte ich bereits am unteren Bandende verorten und wenn ich sie abschalte, ändert sich nichts. Die harten Flanken kommen also von einem anderen Gerät.
Ich habe bis auf das Oszi alle Geräte in der Werkstatt abgeschaltet, aber die Schaltflanken sind immer noch da. Ich denke, dass sie über die Netzzuleitung hereinkommen. Leider sind meine Klappferrite für die Leitung zu klein.
Ich habe auch testweise die Sicherung für mein Arbeitszimmer abgeschaltet: kein Einfluss. Daher kommt es also auch nicht.
Als ich aber die Sicherung für den 1. Stock abschaltete, waren die Impulse weg! Also ein Gerät im 1. Stock. Als erstes vermutete ich den dortigen Computer mit Zubehör (Drucker, WiFi Access point, etc.). Also abgesteckt: keine Änderung. Als nächstes, weil am nächsten an der Werkstatt, vermutete ich das WiFi Equipment in Beni`s altem Zimmer. Abgesteckt: keine Änderung. Dann dachte ich an die Heizung. Dort ist auch ein Medienkonverter twisted pair/Koax der mir immer Probleme macht. Abgesteckt: nope. Als ich schliesslich die Heizung absteckte, waren die Impulse weg! Es können jetzt 3 verschiedene NTs die Ursache sein: (i) die alte Heizung mit ihrer Elektronik, (ii) die AiO Heizungssteuerung, (iii) ein Schaltnetzteil mit 5V Ausgang für die Versorgung des 1-wire Busses. Ich habe das Schaltnezteil im Verdacht, da die anderen beiden NTs old school Netztransformatoren haben und nur die Niederspannung gleichrichten. .... Es ist dieses Schaltnetzteil! Der Primärelko, 22
F, 400V, hatte alle seine Kapazität verloren (eingetrocknet). Ersetzt durch einen neuen mit 1
ESR und das NT strahlt keine Impulse mehr aus, selbst in unmittelbarer Nähe zur Empfangsantenne. Ein voller Erfolg!
Es ist jetzt noch ca. 2 mVpp 50 Hz Brumm vorhanden, der sich aber nun ausfiltern lassen sollte. Im Bild sind es 5mV/cm.
Ich messe einmal mit dem Funktionsgenerator durch Schwebung/Überlagerung, andererseits mit dem Spectran NF-3035S Spektrumanalysator. Oszi mit 1:10 Probe direkt am Schwingkreis (Röhre und damit der 1 M
Widerstand sind abgelötet), maximale Empfindlichkeit (der "Abschwächer" bringt einen Faktor 2.5!): 5mV/cm x 10 / 2.5 = 20 mV/cm, kein Verstärker: man kann gerade noch ca. 8mVpp erkennen. Mit der X1 Probe: 4mVpp (siehe Bild, 2mV/cm), dies ist mit einer Belastung von 1 M
(Oszi).
Der Schaltplan sieht wie folgt aus:
Die Brummunterdrückung durch den 100pF Kondensator und den 1 M
Gitterableitwiderstand wirkt als Hochpass. Durch den Gitterableitwiderstand wird der Schwingkreis bedämpft, jedoch sollte sich das durch die Rückkopplung ausgleichen lassen. Die Rückkopplung, die zuerst parasitär erfolgte, bringt eine sagenhafte Verbesserung: 800mVpp am zweiten Schwingkreis! Das ist eine Verstärkung von 200 durch eine einzige Triode! Und dabei sind beide Schwingkreise super selektiv, müssen also eine hohe Güte haben. Die Verstärkung lässt sich durch die Stärke der Rückkopplung (Heranschieben oder Entfernen der Ferritantenne vom Verstärker) oder die Betriebsspannung (höhere Werte ergeben mehr Verstärkung) einstellen. Ein Video zeigt die ausgezeichnete Signalqualität. An der Anode des zweiten Systems bekommen wir schöne 15Vpp, wenn wir bis kurz vor den Schwingungseinsatz rückkoppeln. Das ist immerhin eine Verstärkung von 3750-fach mit nur 2 Trioden.
Bisher erfolgte die Rückkopplung parasitär über umherliegende Kabel und Aussendungen der geöffneten Kammern. Eingestellt wurde sie über Annähern der Antenne und die Betriebsspannung. Dies habe ich nun durch eine gezielte Rückkopplung im Gerät abgelöst. Dazu verwende ich den bereits eingebauten Drehkondensator, der allerdings nur gegen Masse zu schalten ist und somit die Rückkopplung nur dämpfen kann. Die Koppelkondensatoren sind als Gimmik-Kondensatoren ausgeführt. In einem ersten Versuch musste die Zwischenkreisspule umgepolt werden, um die richtige Phasenlage zu bekommen; seither ist der Zwischenkreis auf einer wesentlich tieferen Frequenz resonant und ich komme garnichtmehr auf DCF77 in volle Resonanz. Allgemein ist die Regelung der Rückkopplung schwieriger als vorher und ich muss die Betriebsspannung auf ca. 100V zurückdrehen, um die Schwingungen zum Abreissen zu bringen.
Nebenproblem: beim Aufschrauben des Deckels kommt es zu einem Masseschluss der Anode des zweiten Systems. Muss ich isolieren. Isoband hat geholfen.
Welche Stationen hören wir?
Der obere Abstimmbereich geht von 56.1 kHz bis 133 kHz. Was hören wir da alles?
| Frequency/kHz | Strength/Vpp | Station |
| 57.5 | 2 | GHX?, NRK Grindavik?, moduliert? |
| 63.4 | 40 | ? |
| 67.14 | 8 | ? |
| 69.82 | 2 | ? |
| 73.00 | 4 | ? |
| 76.73 | 12 | ?, hiermit mischt sich DCF77 zu einem Audio-Signal |
| 77.50 | 15 | DCF77, Zeitzeichen, Mainflingen |
| 78.08 | ? | |
| 84.63 | 10 | ? |
| 107 | 1 | LORAN? |
| 117 | 2 | ? |
| 129 | 40 | DCF49: Funkrundsteuerempfänger, Mainflingen |
Anlaufspannung:
Die Anlaufspannung, gemessen mit der Methode der Gegenspannung (um die Belastung durch den 10 M
Innenwiderstand des Meßgeräts auszuschliessen) ergibt sich zu 2.5 V bis 2.8 V, je nach Höhe der Heizspannung. Wenn also die Belastung des Eingangsschwingkreises durch Gitterstrom vermieden werden soll, dann ist mit einer negativen Gittervorspannung von 2.5 V oder mehr zu arbeiten.
Alternativ könnte die erste Stufe als Kathodenfolger gebaut werden und so einen sehr hohen Eingangswiderstand erreichen. Tatsächlich ist der erste Kreis aber auch so schon super scharf, sodass die Dämpfung (Eingangswiderstand) wohl ausreichend klein ist.
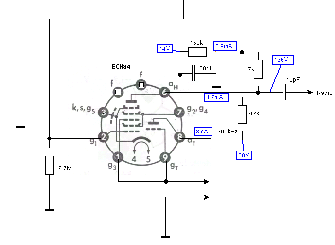
ECH84
Der 200kHz Oszillator
Die Triode soll als Oszillator auf ca. 200kHz arbeiten. Leider kam mit einem gelben 455kHz ZF-Filter (mit zusätzlichem Schwingkreiskondensator, f0 = 200kHz) keine Schwingung zustande. Natürlich wurde auf die richtige Phasenlage geachtet (mit Oszi ausgemessen) und aus Verzweiflung auch die andere Phase (erfolglos) versucht. Da das ZF-Filter im Schwingkreis eine Anzapfung bot, wurde auch diese erfolglos probiert. Ebenso wurde der Schwingkreis sowohl beim Gitter als auch bei der Anode probiert. Die verwendete Schaltung ist die Meißner-Schaltung, bei der ein Transformator die Rückkopplung und die Phasendrehung vornimmt.
Oszillatoren schwingen nie, Verstärker dagegen immer.
Murphy (oder war es Dietrich Drahtlos?)
Ich habe dann die EC(H)84 näher untersucht. Die Anlaufspannung ist recht hoch und bei 0V Gitterspannung fliesst ein deutlicher Gitterstrom und es kommt zu einer erheblichen Belastung der Ansteuerung, hier also des Schwingkreises. Mit dem Funktionsgenerator konnte ich die EC(H)84 gut ansteuern und auch mit negativen Gittervorspannungen experimentieren. Mit etwas Experimentieren kommt es zu einer Verstärkung, allerdings ist die Spannung am Schwingkreis nicht belastbar und bricht zusammen, wenn das Gitter angeschlossen wird.
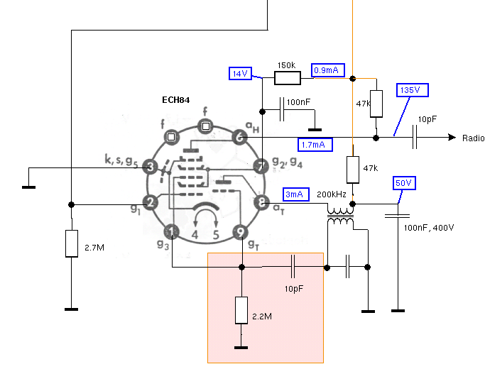
Der Zufall kommt zu Hilfe: bei garnicht angeschlossenem Gitter beginnt die Schaltung plötzlich zu schwingen! Es geht also!! Es liegt also wohl am Arbeitspunkt, denn bei floating Gitter lädt sich dieses ja bis auf die Anlaufspannung auf und wird dann sehr hochohmig. Also habe ich die Schaltung geändert (siehe rot hinterlegten Bereich), aber ebenfalls ohne Erfolg: ich sehe jetzt Kippschwingungen mit deutlich niedrigerer Frequenz (unter 100kHz), die nicht vom Schwingkreis beeinflußt werden.
Viele Stunden und viele frustrierende Messungen später: manchmal ist die Anodenspannung anders, als gerade zuvor und ich weiss nicht, was los ist. Schliesslich habe ich einen Defekt in der Röhrenfassung festgestellt! Manchmal, auch ganz ohne Röhre, fliesst ein hoher "Anoden"strom und ich kann dann mit dem DMM am Anodenpin einen Widerstand von 1.5k
gegen Masse messen! Aber diese "Verbindung" geht bei einer längeren Ruhepause ohne Spannungen wieder weg, bis ich die Anodenspannung anlege und höher aufdrehe und sich diese leitende Verbindung wieder herstellt. Es ist also wohl irgendwo ein carbon tracking vorhanden, obwohl die Fassung aus Keramik ist und man nichts sieht. Reinigung mit Alkohol und Q-Tips brachte Erfolg: nun ist keine Verbindung mehr da und die Ergebnisse sind zumindest reproduzierbar schlecht.
Um dem richtigen Arbeitspunkt näher zu kommen, betreibe ich die Triode nun als Verstärker:
Sowohl die Gittervorspannung als auch die 200kHz Schwingung beziehe ich aus dem Funktionsgenerator, der einen geringen Innenwiderstand hat und so die Spannungsverhältnisse am Gitter festzementiert. Im Anodenkreis ist nur noch der 47k
(gemessen 51k
) Widerstand. Trotz dieser einfachen Schaltung zeigt diese ein reiches Repertoire an möglichem Verhalten, was es mir auch so schwer machte, das Verhalten zu verstehen.
Fangen wir mit Gleichspannung an. Hier lege ich eine Gleichspannung (negativ natürlich) ans Gitter (aus dem Funktionsgenerator; es ist eine Wechselspannung von 100mVpp, 200kHz, überlagert, die ich nicht wegnehmen kann, da der Ausgangsspannungsregler schon auf Minimum steht) und messe den Anodenstrom bei einer festen Spannung von Ua = 50V (direkt aus dem geregelten Netzteil):
| Ug / V | | Ia / mA | | S / (mA/V) | | Ua / mV | | Verstärkung | | Kommentar | | |
| -2.0 | | 0.255 | | 0.6 | | 40 | | 0.4 | | sehr verbrummt | | |
| -1.5 | | 0.592 | | 2.45 | | 80 | | 0.8 | | verbrummt | | |
| -1.3 | | 0.84 | | 3.3 | |100 | | 1.0 (20) | | (bei 5kHz) | | |
| -1.0 | | 1.817 | | 3.3 | | 600 | | 6.0 | | zappelig | | |
| -0.5 | | 4.08 | | | | 500 | | 5.0 | | | | |
Die Verstärkung ist sehr frequenzabhängig: bei 5kHz erreicht man locker 20-fache Verstärkung (siehe eingeklammerter Wert), aber bei 200kHz ist es nur noch 1. Wie soll die Röhre da bei UKW schwingen?? Liegt es nur an meinem Aufbau? Auch direkt an den Anschlüssen messe ich die praktisch gleichen Werte. Aber die Verstärkung ist so mickrig und der erreichte Wechselstrom mit 12
A (= 600mV / 50k![]()
so minimal, dass es mich nicht wundert, dass da dann nichts schwingt.
Nun aber zu dem reichen Repertoire an möglichem Verhalten: Uin = 100mVpp gilt für alle:
Ug = -1.3V, UA = 50V, Ua = 100mVpp, V = 1
Ug = -1.3V, UA = 59.6V, Ua = 800mVpp, V = 8, stark verbrummt
Ug = -1.3V, UA = 60.3V, Ua = 800mVpp, V = 8, Phase = 0 deg.!!
Ug = -1.3V, UA = 61.4V, Ua = 1000mVpp, V = 10, Phase = leicht negativ, "bump" im Input-Signal bei positiver Spitze des Output-Signals
Ug = -1.3V, UA = 75.5V, Ua = 400mVpp, V = 4, Phase = -90 deg., Ub = 352V (Maximum), Ia = 5.5mA
Ug = -2.172V, UA = 98.1V, Ua = 900mVpp, V = 9, Phase = -90 deg., Ub = 352V (Maximum), Ia = 5.0mA
Ug = -2.2V, UA = 107.9V, Ua = 10000mVpp, V = 100, Phase = -90 deg., Ub = 352V (Maximum), Ia = 4.8mA, Frequenzteilung beginnt! Teilung durch 3
Ug = -2.337V, UA = 106.4V, Ua = 12000mVpp, V = 120, Phase = -90 deg., Ub = 247V, Ia = 2.8mA, Teilung durch 4
Ug = -2.337V, UA = 99.0V, Ua = 100mVpp, V = 1, Phase = -90 deg., keine Frequenzteilung mehr!
Ug = -2.332V, UA = 51.6V, Ua = 25mVpp, V = 0.25, Phase = -90 deg., Ub = 58.4V, Ia = 0.136mA, Amplitude (und Verstärkung) nehmen mit sinkender Anodenspannung ab
Bei Ug = -1.3V, UA = 60.3V passiert plötzlich was, denn die Phase springt auf 0 Grad! D.h. steigende Gitterspannung führt zu steigender Anodenspannung und das kann eigentlich nicht sein. Hier muss es zu irgendeiner Art von Rückkopplung kommen; die Phasenlage kann ich eigentlich nur durch einen Transformator erklären: die Anodenleitung läuft im Inneren zu einer Durchkontaktierung. Obwohl sie recht nahe an einem Masseblech verläuft, könnte es sein, dass sie wie ein Auto-Transformator wirkt. Ich habe diese Leitung durch ein geschirmtes Koaxkabel ersetzt und alle Effekte waren schlagartig verschwunden! Für eine Einstreuung in den Gitterkreis sprechen auch die Verformungen des Ansteuersignals bei Ug = -1.3V, UA = 61.4V und auch bei der Frequenzteilung -- obwohl die Ansteuerung niederohmig erfolgt. Es kann sein, dass eine zweite Eigenschwingung auf tieferer Frequenz der extern aufgezwungenen Schwingung überlagert war (vielleicht Huth-Kühn?) und durch diese dann synchronisiert wurde, was je nach Arbeitspunkt erst nach 3 oder 4 oder 5 Schwingungen gelang. Mit dem Koaxkabel verschwinden auch diese Frequenzteilungs-Effekte (im Bild sieht man das rosa Koaxkabel in der linken Kammer, welches den vorher ähnlich verlegten aber ungeschirmten Draht ersetzt).
Allerdings ist die Verstärkung nun nur noch V = 2 über den gesamten Betriebsspannungsbereich.
Ug = -0.022V, UA = 50.0V, Ua = 220mVpp, V = 2.2, Phase = -66 deg., Ub = 250V, Ia = 4mA, Y1: 50mV/cm, Y2: 50mV/cm
Ug = -1.514V, UA = 123.2V, Ua = 200mVpp, V = 2, Phase = -66 deg., Ub = 316.6V (von 353V), Ia = 3.8mA, Y1: 50mV/cm, Y2: 100mV/cm
Ug = -1.059V, UA = 103.6V, Ua = 500mVpp, V = 5, Phase = -66 deg., Ub = 312.9V (von 353V), Ia = 4.1mA, Y1: 50mV/cm, Y2: 100mV/cm, Brumm!
Ich konnte nicht feststellen, woher dieser Brumm (ja, es ist netzsynchron, 50Hz) kommt. Auf der anderen Seite des 47k
Widerstands ist nichts zu sehen. Auch ist die Anode nicht sonderlich brummempfindlich (Berühren mit dem Finger ändert nichts). Und auch auf der Gitterseite konnte ich keinen Brumm feststellen, Berühren ändert nichts. Die Röhre selbst ist per Becher geschirmt. Der Brumm verschwindet mit grösseren und kleineren Anodenspannungen: 87.1V nichts, 89.2V Brumm!
Ich habe nochmal versucht, den Oszillator zum Schwingen zu bringen, aber immer noch ohne Erfolg. Als Nächstes prüfe ich das gelbe ZF-Filter genauer. Dazu speise ich es mit ca. 5kHz, also weit weg von der Resonanz, sodass sich der Schwingkreiskondensator nicht mehr auswirkt. Ohne Betriebsspannung und Heizung kopple ich an der Anode gegen den +50V Punkt (den ich auf Masse lege) ein und messe mit der 1:1 Tastspitze direkt am heissen Ende des Schwingkreises.
Bei einer Anregung von 60mVpp ergibt sich eine Ausgangsspannung von 10mVpp, der allerdings sichtbar die 200kHz Resonanzfrequenz überlagert ist. Diese Überlagerung weist auf eine sehr schwache Kopplung der beiden Spulen hin, denn sonst würde der Schwingkreis viel stärker bedämpft werden.
Dies entspricht einem Transformationsverhältnis von 6:1 und mit der schwachen Verstärkung von V = 2 kann ich so nie die Schwingbedingung erfüllen.
Just for fun habe ich eine Anregung mit einem 5kHz Rechtecksignal ausprobiert:
Dadurch wird der Schwingkreis zu viel stärkeren Schwingungen angeregt, die man nun sogar auf dem Eingangssignal als Überlagerung sehen kann (linkes Bild: 300mVpp). Beim Umschalten der Spannung entstehen sehr hohe Spitzen von 8000mVpp im Eingangssignal, die aber nur bei starker Vergrösserung sichtbar werden (im Bild nicht zu erkennen), da sie sehr kurz sind. Im rechten Bild sieht man das Ausschwingverhalten des Schwingkreises. In den Spitzen sind es 1.28Vpp, was aber auch wesentlich weniger als die 8Vpp in den Anregungsspitzen sind.
Aber auch beim Vertauschen der Spulen (Anregung mit 400mVpp am Schwingkreis, Messen an der Anode) erhalte ich nur eine um den Faktor 50 kleinere Spannung von 8mVpp. So kann es nie zu einer Schwingung kommen, da die Spulen vermutlich viel zu schwach gekoppelt sind.
Als Nächstes versuche ich es mit der Hartley-Schaltung (induktiver Dreipol), da hier die Kopplung der Spulenteile viel stärker ist:
Die Anzapfung liegt, wie ich gemessen habe, unsymmetrisch und bei Einspeisung in den kleineren Teil bekommt man eine höhere Spannung am größeren Spulenabschnitt. Die Erdung der Anzapfung erzeugt ausserdem die gewünschte Phasendrehung von 180 Grad. Bei 200kHz in Resonanz ergibt sich bei einer Eingangsspannung von 100mVpp (welche die Spannungsquelle auch kaum belastet) eine Ausgangsspannung von 250mVpp.
Beide (Einspeisung (kleinere Amplitude) und Ausgang) sind auf 50mV/cm. Die Spannung am Ausgang ist ca. 2.5 mal so groß, wie die Eingangsspannung (gemessen bei 200kHz Resonanz). Dies sollte nun für eine Oszillation reichen.
Und da ist sie nun endlich, die wunderschöne 200kHz Sinusschwingung von unserem Oszillator mit 150mVpp (50mV/cm und 1
s/cm) am Gitter und 200mVpp an der Anode! Der Oszillator schwingt über einen sehr weiten Anodenspannungsbereich: bei höheren Anodenspannungen steigt automatisch die negative Gittervorspannung und regelt so den Anodenstrom herunter. Man muss die Ingenieure aus den 1920er Jahren wirklich bewundern: nur schlechte Röhren mit mickriger Verstärkung, keine guten Messgeräte (die Oszis damals waren ja noch recht rudimentär, wenn es überhaupt schon welche gab), alles neueste Technik und trotzdem haben sie was zum Laufen gebracht. Hut ab!
Auch das allergrößte Hindernis
überwindet die Ausdauer ganz gewiss.
Dietrich Drahtlos
Es war eine schwere Geburt, aber dadurch habe ich viel gelernt. Hier nun der Schaltplan, der bis zum Oszillator aufgebaut ist. Man hört den Träger übrigens ganz rein und rauschfrei im Radio (Langwelle), wenn man die Antenne nahe an der Schaltung verlegt.
Die Mischstufe
Nach dem Aufbau der Mischstufe ist am Ausgang erst mal nur Rauschen zu sehen und im Radio höre ich nur den 200kHz Oszillator. Ich sehe an der 2. Triode das DCF77 Signal, allerdings oft sehr verrauscht und mit kleiner Amplitude. Und dann gibt es wieder Zustände, wo dieses Signal mit sehr grosser Amplitude und völlig rauschfrei auftritt. Und dann verschwindet es wieder. Da ist noch irgendwas nicht in Ordnung. Nach langem Suchen habe ich gefunden, dass die Fassung für die ECH84 am g1 der Heptode manchmal einen Kurzschluss auf Masse hat. Das liegt daran, weil dort eine Masselasche recht weit hineinragt. Wenn man aber die Röhre vorsichtig etwas schräg einsetzt, dann ist kein Kurzschluss zu Masse und man hat super Verstärkung und auch Mischung!
Mit den zwei Röhren und vier Systemen muss ich jetzt mit der globalen Betriebsspannung aufpassen. Der Oszillator läuft nur gut, wenn die Spannung an der Anode nahe 50V (36V bis 53V) ist, was 83V bis 130V am Netzteil entspricht. Anodenstrom ist 1mA. Überraschend: mit 180k
Anodenwiderstand schwingt der Oszillator auf einer viel niedrigeren Frequenz und mit einer verbrummten nicht-Sinus Kurvenform. Vermutlich eine parasitäre Kippschwingung. Grrr: der Widerstand hatte 1.8M
! Mit 180k
klappt es einwandfrei auf Anhieb. Jetzt schwingt der Oszillator schön von 180V bis 350V vom Netzteil.
Als Auskoppelkondensator brauche ich unbedingt einen mit ausreichender Spannungsfestigkeit: ein Styroflex und ein keramischer Kondensator sind bei einem Test mit 350V durchgeschlagen. Daher verwende ich jetzt einen 1.5nF, 2kV Kondensator, weil ich nichts anderes mit hoher Spannungsfestigkeit da habe.
Ich kopple jetzt die HF über einen Schwingkreis aus und per BNC-Kabel ins Radio auf Langwelle ein. Und tatsächlich: bei 277.5kHz ist jetzt der DCF77 super stark zu hören! Er mischt sich natürlich mit der eng benachbarten Frequenz auf 76.73kHz (siehe Tabelle oben), sodass ich keinen BFO brauche, um ein Audiosignal zu hören. Tatsächlich ist dieses Signal (und das vom Oszillator auf 200kHz) so stark, dass es den Empfänger übersteuert und ich sehr viele Mischprodukte überall bekomme. Aber ich bin sehr froh, dass es jetzt funktioniert! Ich werde einen Festabschwächer von 40dB kaufen, um zu starke Signale dämpfen zu können. Die Koppelspule von EC(C)83 auf E(C)C83 musste ich übrigens noch einmal umpolen (jetzt wieder so wie original), die Rückkopplung muss ich aber ganz zudrehen, sonst schwingt der Verstärker sofort. Der 200kHz Oszillator ist super stabil. Übrigens mischt sich beim Einschalten eines benachbarten Röhrenmonitors sofort dessen Zeilenoszillator mit den beiden anderen Trägern und erzeugt ein zusätzliches Pfeiffen.
Hier der aktuelle Schaltplan, grün umrandet wieder die Änderungen:
Jetzt muss ich noch zuschaltbare Kondensatoren für 17.2kHz einbauen und dann sollte ich für SAQ gerüstet sein.
Tx=20241201.
100 Jahre SAQ! Am Vorabend war die Werkbank leer und bereit für den SAQ Konverter:
Als erstes kam das Netzgerät für die Anodenspannung und die Heizversorgung der Röhren. Es steht seitlich versetzt und tiefer um Brummeinstreuungen von den Trafos zu minimieren.
Der Konverter war dann schnell angeschlossen:
Um 11h begann die Sendung, aber ich kam leider zu spät, denn nach 10 Minuten war alles vorbei. Schade. Nächste Sendung am 24.12.2024!
Ich habe anschliessend noch einige Versuche mit dem Funktionsgenerator auf 17.2kHz gemacht. Eine kleine Schleife am Funktionsgenerator und Kopplung an die Ferritantenne über ca. 10cm Abstand. 40dB Abschwächer im Funktionsgenerator und zusätzlich nochmal 40dB Abschwächer als externes Glied (= 80dB), Ausgangsspannung fast auf 0V gedreht. Trotzdem noch "Empfang".
* Betriebsspanung +UB = 190V (hoch genug, damit die Rückkopplung bis zum Schwingungseinsatz kommen kann)
* Beide Kreise abstimmen (der Kreis bei den Röhren ist fast an einem Anschlag, der Vorkreis ist sehr scharf)
* dann Rückkopplung anziehen bis kurz vor den Schwingungseinsatz
Überraschend war, dass ich die Oszillatorschwingung bei 200kHz nicht am Radio gesehen habe. Da sollte ich nochmal nachmessen, ob der Oszillator auf der richtigen Frequenz schwingt.
Ebenso überraschend war, dass ich ab 155kHz alle 17.2kHz das Eingangssignal gesehen habe. Warum erscheint das so oft? Geht da etwas in die Begrenzung, sodass ein Rechteck statt eine Sinus verstärkt wird? Oberwellen? Ah ja, das titt nur auf, wenn der RX schwingt. Er schwingt dann natürlich auch auf 17.2kHz. Und geht dann vermutlich in die Begrenzung.
Sehr aufschlussreich auch folgender Versuch: ich habe aus geschirmtem Ethernet-Kabel eine kreisförmige Rahmenantenne gebaut: einfach alle 9 Innenleiter in Serie geschaltet. Die Induktivität liegt bei 2.5mH, der DC-Widerstand aber bei 9 Ohm, was sehr viel ist: Q=30 ist nicht wirklich viel. Wenn ich diesen Schwingkreis an die Ferritantenne annähere (in die ich via Koppelschleife leicht vom Funktionsgenerator einspeise), so verschwindet das Signal völlig! Ich vermute, dass die Rahmenantenne, weil sie so schlecht ist, dem Ferritkreis Energie entzieht und so den Empfang unmöglich macht. Damit ist klar, dass die Rahmenantenne ungeeignet ist.
Ich sollte eine Rahmenantenne aus HF-Litze bauen, denn selbst bei 17kHz beträgt die Eindringtiefe nur noch 0.5mm. HF-Litze sollte die Verluste deutlch verkleinern.
Tx=20241224.
Auch bei der Weihnachtssendung war nichts zu hören. Vielleicht war da was, aber es klang nur entfernt wie Morsezeichen. Also Zeit, im Anschluss an die Sendung die Schaltung genauer zu untersuchen.
Ich hatte 200V am Netzteil eingestellt aber überraschend: der 200kHz Oszillator schwang nicht! Die Empfangsstellen alle 17.2kHz waren also vermutlich Oberwellen der übersteuerten Empfangsstufen. Seufz.Ich habe den 180k Widerstand auf 120k verkleinert und nun schwingt der Oszillator von 135V bis 350V. Er läßt sich genau auf 200kHz einstellen. Und wenn ich eine Leiterschleife an den Ausgang anschliesse, dann sehe ich das Signal im Sprektrumanalysator bei genau 200kHz. Die Frequenz ist sehr stabil und weitgehend unabhängig von der Betriebsspannung. Die Kurvenform sieht auf dem Oszi sehr sinusförmig aus.
Dann zeigte sich ein Wackelkontakt an der Buchse auf dem Konverter. Die Verschraubung war nicht richtig fest. Leider gabs auch nach Festziehen immer noch ab und an Wackler: also am besten mit dem Oszi prüfen, ob Verbindung da ist und ein Signal kommt.
Am Eingang zum Radio liegt jetzt die Oszillatorschwingung mit über 1Vpp an, was das Radio völlig zustopft. Ich muss den Oszillator unterdrücken! Ausserdem streut 50Hz Brumm leicht von unten ein (in das Verbindungsstück ohne Schirmung). Ich sollte das mit einer Kupferfolie unterdrücken können. Habe ich mit Silberfolie gemacht, die über die Befestigungsschrauben des Tuners geerdet ist.
Das Ausgangsfilter lässt sich schön auf 200kHz abstimmen, ist da aber dann schon an seinem unteren Frequenzanschlag. Ich sollte also dann das Radio und diesen Kreis besser auf 217.2kHz abstimmen (und nicht auf 200kHz-17.2kHz = 182.8kHz).
Der Zwischenkreis war noch nicht auf Maximum abgestimmt: ich habe 680pF und nochmal 100pF parallel zum Kreis geschaltet und jetzt liegt das Maximum in etwa in der Mitte des Drehko-Bereichs. Das hat nochmal einiges an Empfindlichkeit gebracht!
Ich habe noch das notch Filter für 200kHz eingebaut, welches die Trägerwelle unterdrücken soll. Dazu ist ein grosser Widerstand (aktuell 8.2k) notwenig, damit eine starke Dämpfung erfolgt. Leider dämpft das auch die 217.5kHz erheblich, sodass ein Kompromis gefunden werden muss.
Tx=20251229.
Auch bei dieser Weihnachtssendung war nichts zu hören. Auf dem SDR in Twente konnte man dagegen die Morsezeichen einwandfrei hören.
Um mehr Zeit für das Abgleichen und Optimieren zu haben, habe ich einen Testoszillator aufgebaut. Beginnen wir damit also noch einmal vor vorne. Zuerst nur der Eingangsschwingkreis (alles andere ist abgeschaltet, die Röhren sind kalt). Doch schon hier ist ein starkes Brodeln zu sehen. Ich habe dazu ein Video gemacht.
Versuche mit dem Spektrumanalysator
Um diesen Hintergrundstörungen auf die Spur zu kommen, will ich den Spectran NF 5035S verwenden. Ich verwende erstmalig den SMA-Eingang. Er verträgt maximal 200mV. Es handelt sich um einen Eingang mit hoher Impedanz für einen Bereich von 200nV bis 200mV. Ich verbinde ihn direkt mit meinem Schwingkreis (ohne Röhren). Zur Aktivierung Taste 6 drücken und Sensor ANALOG auswählen.
Leider hat sich der "Eingang mit hoher Impedanz" als eher nicht so hochimpedanzmäßig erwiesen: die Spannung am Schwingkreis bricht total ein und man kann keine Abstimmung mehr durchführen. Also entweder legt er eine hohe Kapazität parallel, die den Kreis verstimmt, oder er bedämpft ihn stark. Es ist letzteres: mit mehr Power vom Sender sehe ich am Oszi die Spannung wieder und kann den Kreis abstimmen. Der Kreis ist nun breiter aber noch im abstimmbaren Bereich.
Gut ist, dass ich nun am Spektran genau die Spannung am Kreis ablesen kann. Je nach Stärke des Oszillators lese ich z.B: 1.2mV ab und sehe am Oszi die Schwingung mit etwa dieser Amplitude. Aber das ist irgendwie nicht so reproduzierbar: bei der nächsten Messung behauptet er 50mV aber am Oszi ist nur Rauschen im mV-Bereich zu sehen. Ich habe daher einen Kurzschluss-SMA-Stecker probiert: Auch da behauptet der Spectran 1.1mV. Das kann nicht sein, vermutlich eine Fehlbedienung von mir. Mit einem offenen Stecker ebenfalls 1.1mV. Und mit einem 50 Ohm Abschlusswiderstand: 2.6mV.
Wieder zurück zum Kurzschluss. Wenn ich die Bandbreite (Auflösung RBW) von 10Hz auf 30Hz verändere dann sinkt die gemessene Spannung auf 549nV (!). Das kann ich glauben. Wieder zurück auf 10Hz und wir haben wieder 1.1mV!
Leider zeigt es sich auch, dass der Akku sehr schnell (innerhalb einiger Minuten) leer wird, obwohl er 24h aufgeladen wurde. Wenn das NT zur Versorgung verwendet wird, so koppelt es starke Störimpulse über die Masseleitung (!) ein: sobald ich die Masse mit dem Schwingkreis (und Oszi-Masse) verbinde, sind die Störungen auf dem Oszi zu sehen.
Frustriert von diesem Verhalten wollte ich etwas anderes testen: wie ist wohl der Empfang ausserhalb des Hauses, im Garten? Werde ich dort auch die ganzen Störsignale haben, die ich im Haus sehe und die mir das Leben schwer machen? Also trotz Minusgraden (-11C letzte Nacht!) setup im Garten, ca. 20m vom Haus entfernt.
Und siehe da: keine Störungen mehr!! Man sieht noch eine kleine Schwingung, vermutlich wird der LC-Kreis durch Rauschen dazu angeregt.
Ich habe dann noch einen Versuch im DCF77-Band unternommen und konnte das schönste DCF77 Signal meines Lebens empfangen. Dazu musste ich ein Video machen. Die in meinem shack immer nervende Trägerwelle leicht oberhalb DCF77 war im Garten nicht zu sehen! Dafür einige andere Signale weiter unten. Aber alles in hervorragender Qualität!
Links
Blindwiderstandsrechner
Resonant Frequency Calculator
VLF Loop Antenna Design
SAQ Dropbox Files
SAQ Receiver Kit
Zurück zur E88CC
Zurück zur Hauptseite